Sign in to see all reviews and comparisons. It's Free!
By clicking Sign In with Social Media, you agree to let PAT RESEARCH store, use and/or disclose your Social Media profile and email address in accordance with the PAT RESEARCH
Privacy Policy
and agree to the
Terms of Use.
GETL is a set of libraries of pre-built classes and objects that can be used to solve problems unpacking, transform and load data into programs written in Groovy, or Java, as well as from any software that supports the work with Java classes.GETL based package in Groovy, which automates the work of loading and transforming data.
Category
ETL Software
Features
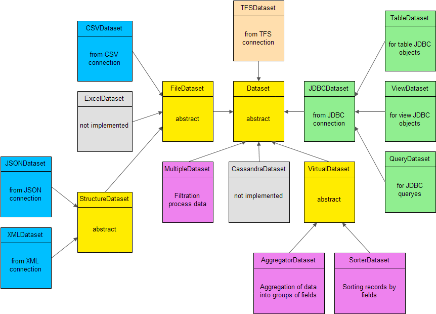
•Support for working with CSV, JSON, XML and Excel files
•Support for working with JDBC sources (tables, sql queries, DDL, sequence)
•Support for copying the data flow between sources
License
Open Source
Users Size
Small (<50 employees), Medium (50 to 1000 employees), Enterprise (>1001 employees)
Company
GETL
What is best?
•Intelligent processing of data (mapping and cast) in flows
•Support for working with temporal data
•Support for data transformation (aggregation and sorting)
What are the benefits?
•Support work with log files
•Statistics gathering speed execution of processes
•Manage files on file systems and FTP
Decide Rating™
Editor Rating
Aggregated User Rating
Rate Here
Ease of use
8.5
8.9
Features & Functionality
8.6
8.7
Advanced Features
8.6
8.9
Integration
8.7
8.0
Performance
8.7
7.9
Customer Support
8.5
8.0
Implementation
8.8
Renew & Recommend
8.0
Bottom Line
GETL taken into account when developing ideas and following requirements: The simpler the class hierarchy, the easier solution.
8.6
Editor Rating
8.4
Aggregated User Rating
1 rating
You have rated this
GETL is a set of libraries of pre-built classes and objects that can be used to solve problems unpacking, transform and load data into programs written in Groovy, or Java, as well as from any software that supports the work with Java classes.GETL based package in Groovy, which automates the work of loading and transforming data.
GETL taken into account when developing ideas and following requirements: The simpler the class hierarchy, the easier solution.The data structures tend to change over time, or not be known in advance, working with them must be maintained. All routine work ETL should be automated wherever possible. Compiling the code on the fly bail speed and reserve for the optimization. Sophisticated class hierarchy guarantee easy connection of other open source solutions.
Features include support for working with CSV, JSON, XML and Excel files, support for working with JDBC sources (tables, sql queries, DDL, sequence), support for copying the data flow between sources, intelligent processing of data (mapping and cast) in flows, support for data transformation (aggregation and sorting) and support for parallel execution of tasks.
Library of functions for working with strings, dates, files, lists, maps and for the transformation of values.
Company size
Medium (50 to 1000)
User Role
IT Support
User Industry
Manufacturing
Rating
Ease of use8.9
Provides for an automated data loading and transformation process. In addition, its classes have a simple hierarchy which make for easy connections with other solutions.
Features & Functionality8.7
Advanced Features8.9
Integration8
Training 8
Customer Support8
Renew & Recommend8
ADDITIONAL INFORMATION GETL is a set of libraries of pre-built classes and objects that can be used to solve problems unpacking, transform and load data into programs written in Groovy, or Java, as well as from any software that supports the work with Java classes.
Library of functions for working with strings, dates, files, lists, maps and for the transformation of values.
Medium (50 to 1000)
IT Support
Manufacturing
Provides for an automated data loading and transformation process. In addition, its classes have a simple hierarchy which make for easy connections with other solutions.
ADDITIONAL INFORMATION
GETL is a set of libraries of pre-built classes and objects that can be used to solve problems unpacking, transform and load data into programs written in Groovy, or Java, as well as from any software that supports the work with Java classes.